По мере развития компании портал Битрикс24 постепенно обрастает новыми элементами CRM: роботами, бизнес-процессами, интеграциями и дополнительными условиями обработки заявок. Сначала их немного. Затем появляются кастомные правила назначения ответственных, изменения стадий или получения данных из внешних сервисов.
Через несколько лет число таких настроек достигает десятков. При совпадении условий роботы выполняют действия над одной и той же записью CRM — при создании лида, движении сделки или обновлении профиля клиента. В итоге карточка проходит через разные правила обработки: система может некорректно указать ответственного, перезаписать поля или вызвать побочные изменения.
Внешне портал выглядит исправным: лиды регистрируются, сделки переходят между стадиями, сотрудники продолжают пользоваться CRM. Но внутри постепенно накапливаются дублирующиеся алгоритмы, устаревшие процессы и противоречащие друг другу роботы.
Ошибки в бизнес-процессах способны приводить к потере заявок, повторному запуску скриптов или пропуску важных этапов обработки. В некоторых случаях данные начинают расходиться между сервисами, а автоматические операции выполняются не в том порядке. Поэтому перед любыми изменениями важно провести аудит портала. Доработка Битрикс24 без предварительного анализа может затронуть существующие механизмы автоматизации и обернуться дополнительными трудностями.
Почему автоматизация Битрикс24 может создавать проблемы
Большинство компаний внедряют CRM постепенно. Сначала создают базовую воронку продаж. Затем подключают каналы коммуникации, формы на сайте, чат-ботов и обмен данными с другими системами. Зачастую портал дорабатывают разные специалисты: внутренние сотрудники, подрядчики, новые интеграторы. Каждый решает свою задачу и редко анализирует, какие настройки уже есть.
Типичная картина выглядит следующим образом:
-
появляются десятки бизнес-процессов и роботов;
-
разные подрядчики и интеграторы добавляют собственные сценарии автоматизации;
-
часть процессов отключается, но остается в системе;
-
логика становится сложной и непрозрачной.
Через несколько лет уже никто не может точно сказать, какой процесс запускается при изменении карточки CRM.
На практике это приводит к реальным проблемам:
-
лиды могут случайно переназначаться на других сотрудников;
-
несколько процессов одновременно меняют данные в карточке;
-
при сохранении сделки CRM начинает заметно тормозить;
-
становится опасно внедрять новые правила автоматизации.
Портал продолжает работать, но каждая новая настройка увеличивает риск ошибок.
Что происходит внутри бизнес-процессов Битрикс24
Визуальный редактор Битрикс24 отображает схему процесса, но часть логики скрыта внутри действий, условий и пользовательского кода.
В автоматизацию обычно входят:
-
роботы CRM и автоматические правила стадий;
-
сложные бизнес-процессы Битрикс24 с условиями и ветвлениями;
-
циклы обработки заявок и проверок;
-
интеграции с внешними сервисами;
-
кастомный PHP-код внутри бизнес-процессов.
Со временем все эти элементы начинают пересекаться. Один процесс запускает другой. Несколько роботов реагируют на одно событие. Без глубокого технического анализа понять, как работает портал, становится практически невозможно.
Как проводится ИИ-аудит автоматизации Битрикс24
Классический аудит CRM требует длительной ручной проверки. Аналитик открывает каждый бизнес-процесс в редакторе и поэтапно изучает логику. При большом объеме дополнительных настроек и правил на это могут уходить недели.
В Integrator.Digital аудит Битрикс24 проводят с применением автоматизированного анализа. Решение собирает данные обо всех бизнес-процессах и роботах портала и формирует схему их взаимосвязей. Специалисты анализируют ее и выявляют конфликтующие алгоритмы, дублирующиеся действия и устаревшие настройки.
Процедура включает несколько этапов:
-
Выгрузка процессов — из портала извлекаются файлы бизнес-процессов и роботов: метод применим как для облачного Битрикс24, так и для коробочной версии.
-
Технический парсинг — специализированные скрипты распаковывают файлы процессов, очищают их от служебных данных и собирают информацию в единый датасет.
-
Анализ алгоритмов — ИИ-ассистент под контролем специалиста анализирует условия запуска, переходы между стадиями, использование переменных и связи между элементами.
-
Подготовка отчета — компании передается подробный отчет с описанием текущих процессов, выявленных проблем и рекомендациями по их исправлению, понятный руководителю без технической подготовки.
Реализованная методика позволяет быстро проанализировать даже очень сложные системы автоматизации.
Что показывает аудит
Аудит показывает реальную структуру автоматизации портала: существующие процессы, условия их запуска и выполняемые действия. Он выявляет пересечения автоматизации, конфликтующие механизмы и устаревшие настройки.
В отчете отражаются:
-
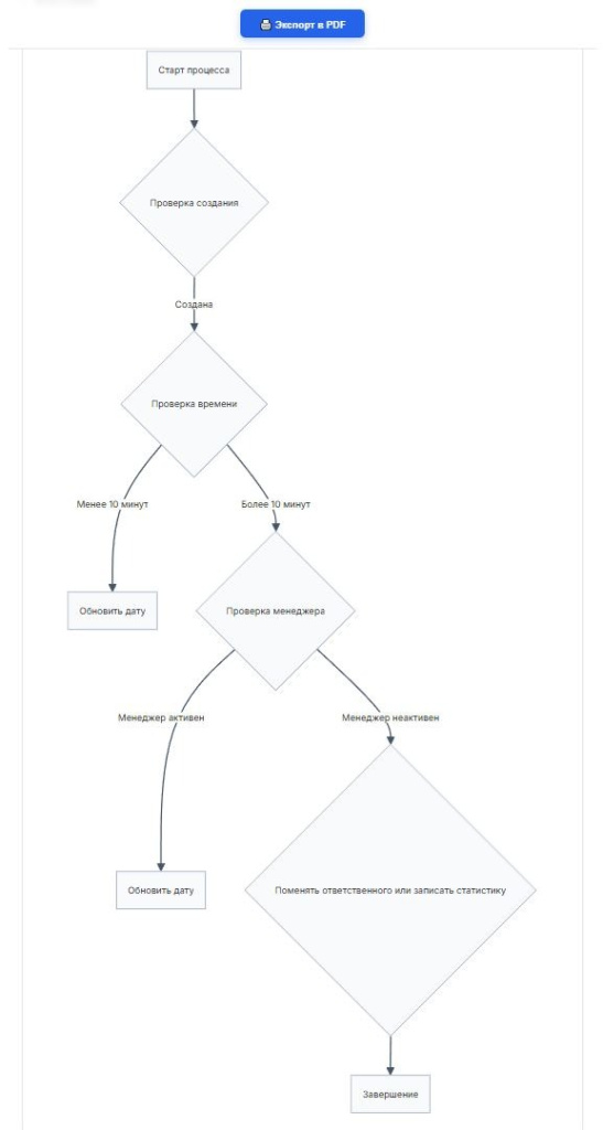
блок-схемы процессов — каждый процесс представлен в виде понятной схемы: условия запуска, проверки и последовательность действий;
-
анализ пользовательского PHP-кода внутри процессов;
-
выявление конфликтующих процессов, одновременно изменяющих одни и те же данные;
-
список устаревших и отключенных элементов, хранящихся в системе.
Пример: в одном из недавних проектов был обнаружен пользовательский PHP-скрипт внутри бизнес-процесса, обрезающий ID сотрудника до пяти символов. Пока в системе использовались пятизначные идентификаторы, проблема не проявлялась.
Однако при появлении сотрудника с шестизначным ID сделки начали бы назначаться некорректно. Ошибку удалось обнаружить во время аудита — до того, как она привела бы к неполадкам в работе CRM.
Кейс из практики
В транспортной компании для лидов и сделок использовалось более тридцати бизнес-процессов. Портал в течение нескольких лет дорабатывали разные подрядчики. Каждый решал свою задачу отдельно, без анализа уже настроенной автоматизации и проверки того, как новые изменения влияют на действующие процессы.
Аудит выявил несколько серьезных проблем:
-
значительная часть автоматизации уже была отключена, но сами элементы продолжали храниться в системе;
-
два бизнес-процесса одновременно меняли ответственного в карточке контакта;
-
в одном месте использовался устаревший PHP-скрипт, не соответствующий текущей версии портала.
Проверка показала, что часть доработок давно потеряла практический смысл, но продолжала оставаться внутри CRM и усложнять ее сопровождение. Из-за этого любое изменение в системе становилось менее предсказуемым: перед внесением даже точечных правок приходилось учитывать старые процессы, проверять взаимосвязи и дополнительно контролировать результат.
После аудита удалось удалить более двадцати лишних процессов и восстановить понятную схему автоматизации. CRM начала работать быстрее, а дальнейшее развитие портала больше не ограничивалось старыми и плохо документированными доработками.
Зачем компаниям нужен аудит бизнес-процессов Битрикс24
Битрикс24 — инструмент управления продажами и клиентской работой. Через него проходят обращения клиентов, коммуникации менеджеров и значительная часть внутренних операций. От того, как настроен портал, зависит скорость и прозрачность работы сотрудников, а также общее качество сервиса.
Со временем в системе накапливаются изменения, внесенные разными подрядчиками и сотрудниками. Новые настройки накладываются поверх старых. В результате портал начинает требовать больше времени на поддержку, а любые модификации становятся рискованными.
Аудит позволяет оптимизировать настройки и навести порядок:
-
сократить потери обращений и операционные ошибки;
-
уменьшить затраты рабочего времени сотрудников;
-
убрать устаревшие элементы, мешающие развитию;
-
снизить стоимость дальнейших доработок.
Для бизнеса это прежде всего вопрос эффективности. Когда автоматизация настроена грамотно, сотрудники не тратят время из-за ее ошибок, руководители получают точную информацию о состоянии отделов, а внедрение новых инструментов не влечет за собой постоянных исправлений старых настроек.
Услуга Integrator.Digital
Аудит автоматизации требует глубокого понимания Битрикс24 и практического опыта настройки бизнес-процессов. Специалисты Integrator.Digital анализируют не только видимые элементы автоматизации, но и скрытые механизмы: условия запуска, последовательность действий, изменения полей и связи между процессами.
Команда в короткие сроки проводит ИИ-аудит, точно выявляет конфликты настроек и готовит подробный план исправлений. После проверки становится понятно, какие элементы нуждаются в корректировке, какие можно удалить, а какие безопасно использовать дальше.
Процедура необходима перед любыми крупными изменениями в Битрикс24 — внедрением новых инструментов, переносом системы, масштабированием бизнеса или серьезной перестройкой автоматизации. Она позволяет заранее выявить проблемы и избежать ошибок при дальнейших доработках.


